- A+
所属分类:地方新闻
根据《中华人民共和国土壤污染防治法》、《建设用地土壤污染风险管控和修复名录及修复施工相关信息公开工作指南》(生态环境部公告2021年第71号)关于建设用地土壤污染风险管控和修复名录信息公开要求,结合近期开展的建设用地土壤污染风险评估、修复效果评估及评审情况,江苏省生态环境厅会同江苏省自然资源厅形成了第十八批《江苏省建设用地土壤污染风险管控和修复名录》(以下简称名录),现予以公布。
一、新增纳入名录地块
根据建设用地土壤污染风险评估情况,将无锡市万泉路南、润锡中路东地块等2个地块新增纳入名录。
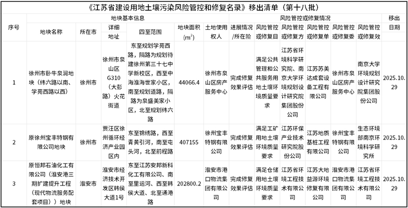
二、移出名录地块
根据建设用地土壤污染修复效果评估情况,将徐州市卧牛泉润地块(纬六路以南、学苑西路以西)等3个地块移出名录。
三、有关要求
(一)列入名录的地块,不得作为住宅、公共管理与公共服务用地。未达到土壤污染风险评估报告确定的风险管控、修复目标的建设用地地块,禁止开工建设任何与风险管控、修复无关的项目。
(二)对列入名录的地块,土壤污染责任人应当按照国家有关规定以及土壤污染风险评估报告的要求,采取相应的风险管控措施,并定期向地方人民政府生态环境主管部门报告。
附件:1. 《江苏省建设用地土壤污染风险管控和修复名录》纳入清单(第十八批)
2. 《江苏省建设用地土壤污染风险管控和修复名录》移出清单(第十八批)
江苏省生态环境厅
江苏省自然资源厅
2025年10月29日






